304永利集团·(中国)有限公司官网
师生下载
首页
关于我们
304永利集团简介
机构设置
产研教坊
图说分院
公司视频
新闻动态
304永利集团新闻
媒体聚焦
师生风采
教师通知
员工通知
公告预告
专业介绍
汉语言文学
(文宣)
广告学
(新媒体传播)
视觉传达设计
环境设计
产品设计
(工业设计)
服装与服饰设计
教学建设
专业建设
课程建设
实践教学
教学制度
科研创新
科学研究
社会服务
学科竞赛
创新创业
党群团学
党群动态
团学信息
学习资料
博雅读本
人才招聘
招生信息
就业信息
创业故事
考研经验
员工展厅
获奖作品
国家专利
其他作品
师生下载
教师下载
员工下载
公司校历
教师下载
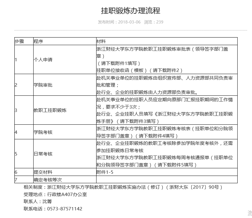
永利集团挂职锻炼办理流程
时间 :
[2018-10-23]
浏览次数 :
文设
来源:304永利集团
附件【
附件4:永利集团教职工挂职锻炼考核表.doc
】已下载
次
附件【
附件5:永利集团教职工挂职锻炼每周考核通报单.docx
】已下载
次
附件【
附件3:永利集团教职工挂职锻炼手册.docx
】已下载
次
附件【
附件2:挂职单位接收函(模板).doc
】已下载
次
附件【
附件1:永利集团教职工挂职锻炼审批表.docx
】已下载
次
上一篇 :
永利集团员工退学谈话记录表
下一篇 :
永利集团教职工请假申请审批表